按照《行政许可法》及有关建筑业企业资质管理规定,我委对近期申请建筑业企业资质的申报材料进行了审查。现将审查意见按规定程序予以公示。
本次公示时间为:2017年12月19日—12月25日。
任何单位和个人,认为申报企业存在弄虚作假或其它异议的,请提交书面举报材料,单位反映情况需加盖单位公章,个人反映情况要签署真实姓名并留下联系电话、地址、邮政编码。
滁州市行政服务中心规建委窗口联系电话:2170988
滁州市规建委建筑市场管理科联系电话:3024373
滁州市建筑工程管理处市场科联系电话:3021296
我委郑重声明:我委在建设工程企业资质申报、受理、审查、公示、审批等工作的各个环节不收取企业任何费用,也未委托任何单位或个人借资质审查名义向企业收取费用。请有关企业提高警惕,避免上当受骗。
2017年12月19日
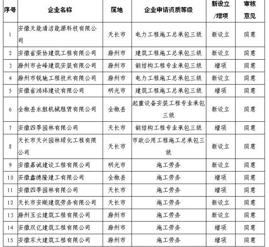
滁州市2017年第13批建筑业企业资质申报审查意见汇总表


