
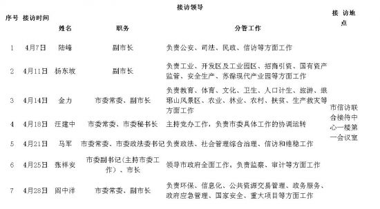
备注:1.为了让来访群众反映的事项能够得到及时妥善处理,请结合接访市党政领导分管工作,提前或于接访当日携带有效证件和相关信访材料到市信访联合接待中心窗口登记,联系电话:3820206; 2.已由市党政领导接待或批示且正在办理、已经信访事项三级终结、未按国家信访局依法逐级走访办法规定及不属于信访事项受理范围的来访,将不予以安排市党政领导接待。

备注:1.为了让来访群众反映的事项能够得到及时妥善处理,请结合接访市党政领导分管工作,提前或于接访当日携带有效证件和相关信访材料到市信访联合接待中心窗口登记,联系电话:3820206; 2.已由市党政领导接待或批示且正在办理、已经信访事项三级终结、未按国家信访局依法逐级走访办法规定及不属于信访事项受理范围的来访,将不予以安排市党政领导接待。