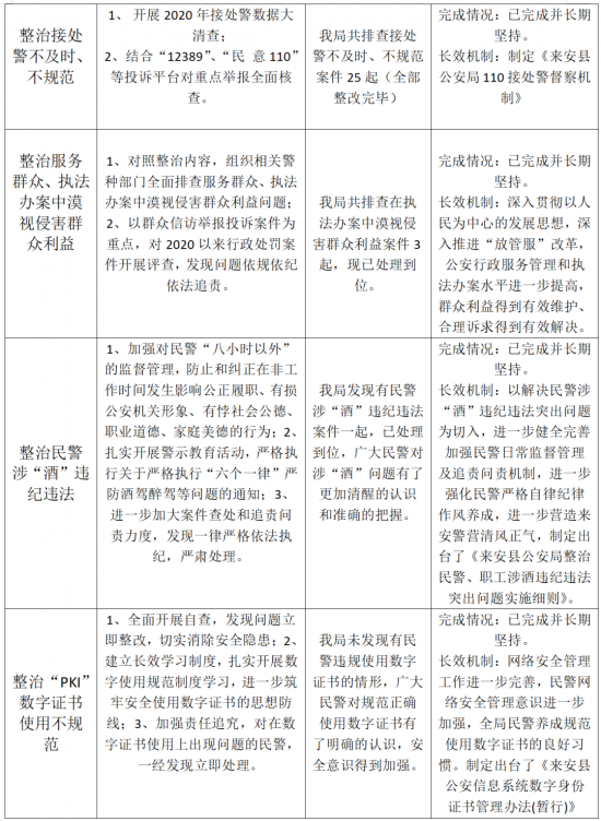
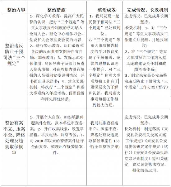
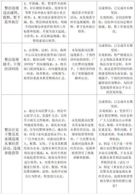
来安县公安局关于顽瘴痼疾整治情况的公示 2021-06-16 09:38 来安县公安局 扫描到手持设备 字号: 顽瘴痼疾整治情况公示 为深入贯彻落实政法队伍教育整顿工作部署要求,通过开门搞教育整顿,主动接受群众监督,推动查纠整改工作走深走实,现将我局顽瘴痼疾专项整治内容等进行公示,接受社会监督。 相关阅读 关键词: 痼疾 整顿 全椒开展作风整顿向10种作派“宣战”2021-12-10 滁州市公安机关践行为民初心守护万家安宁2021-09-28 【人民网】来安县多举措推进政法队伍教育整顿走深做实2021-08-20 南谯通报政法队伍教育整顿工作成效2021-07-06 全市政法队伍教育整顿总结大会召开2021-06-30 省驻滁指导组政法队伍教育整顿整改意见反馈会召开2021-06-30 凤阳县人民检察院顽瘴痼疾专项整治工作开展情况公示2021-06-24 南谯区委政法委顽瘴痼疾整治成果公示2021-06-16 全国第一批政法队伍教育整顿取得阶段性成效2021-06-11 挑刺不怕疼 揭短不怕丑2021-04-23 责任编辑:汤珏 复制网址 打印 收藏 关于我们 | 联系我们 | 加入我们 | 版权声明 | 手机访问 | 网站地图 | 留言反馈 | 我要投稿 中共滁州市委宣传部主办 滁州日报社承办 Copyright?2009-2010 Chuzhou.cn. All Rights Reserved 滁州日报社 版权所有 皖网宣备3412015001号 皖ICP备11004325号-1 热线电话:0550-3022685